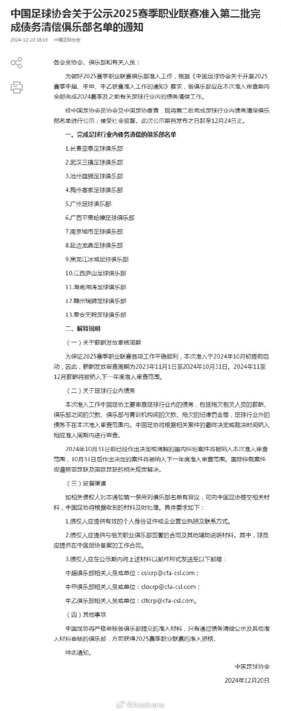
中国足协公示2025赛季职业联赛准入第二批完成债务清偿俱乐部名单,此前不在第一批名单里的长春亚泰、武汉三镇、沧州雄狮、梅州客家、广州、广西平果哈嘹、南京城市、延边龙鼎、黑龙江冰城、江西庐山、湖南湘涛、赣州瑞狮、泰安天贶全员上榜,相当于所有三级职业俱乐部都进行了完成债务清偿的公示。
上一篇: 记者谈韦世豪声讨广州队:把账拿出来晒一晒,谁在说假话
下一篇: 英媒:曼联砍掉底层员工出勤奖金,安排70岁老员工管理顶层看台
神来之笔!还记得皮耶罗这记超远落叶任意球破门吗
老艺术家卡瓦尼博卡时期奶奶球吐饼合集
小莫里斯:如果雄鹿一轮游 字母哥和利拉德该一起加盟热火~
摘得桂冠!G联赛总决赛G3斯托克顿国王战胜奥西欧拉魔术夺冠
看着有点实力,敢背打我不?
杜兰特各阶段三巨头胜率:篮网时代13-3,太阳时代拉完了
45岁还开挂!小罗再现牛尾巴过人,微笑单挑门将轻松打进
杨毅:看好快船淘汰掘金,季后赛掘金很多问题都会被放大